来自尚硅谷的课程笔记 课程链接 尚硅谷邵山欢(考拉老师)Vue之虚拟DOM和diff算法 (opens new window) 加入大量的注释以及大量改写,新增很多插图解释diff算法 第八章仔细说明了老师说的一些比较含糊的地方 源码链接 https://gitee.com/ykang2020/vue_learn (opens new window)

# 0. 文章结构预览

在这里插入图片描述

# 0.1 虚拟DOM如何被渲染函数(h函数)产生

目标:手写h函数

# 0.2 diff算法的原理

目标:手写diff算法

# 0.3 虚拟DOM如何通过diff变成真正的DOM

# 1. 介绍

# 1.1 diff算法

精细化比较 在这里插入图片描述

# 1.2 虚拟DOM

本课程不涉及DOM如何变成虚拟DOM 这属于模板编译原理范畴 但是虚拟节点变成DOM节点在diff中可以做到 在这里插入图片描述

# 1.3 关系——diff是发生在虚拟DOM上的

新虚拟DOM和旧虚拟DOM进行diff(精细化比较),算出应该如何最小量更新,最后反映到真正的DOM上

在这里插入图片描述

# 2. snabbdom 简介 及 准备工作

# 2.1 简介

snabbdom(瑞典语,“速度”)是著名的虚拟DOM库,是diff算法的鼻祖 Vue源码借鉴了snabbdom 源码使用TypeScript写的https://github.com/snabbdom/snabbdom (opens new window) 从npm下载的是build出来的JavaScript版本

npm install -D snabbdom

# 2.2 搭建初始环境

# 1. 安装snabbdom

cnpm install -S snabbdom

在这里插入图片描述

# 2. 安装webpack5并配置

cnpm i -D webpack@5 webpack-cli@3 webpack-dev-server@3

配置webpack5

module.exports = {
  // webpack5 不用配置mode
  // 入口
  entry: "./src/index.js",
  // 出口
  output: {
    // 虚拟打包路径,文件夹不会真正生成,而是在8080端口虚拟生成
    publicPath: "xuni",
    // 打包出来的文件名
    filename: "bundle.js",
  },
  // 配置webpack-dev-server
  devServer: {
    // 静态根目录
    contentBase: 'www',
    // 端口号
    port: 8080,
  },
};

# 3. 复制官方demo Example

src/index.js

import {
  init,
  classModule,
  propsModule,
  styleModule,
  eventListenersModule,
  h,
} from "snabbdom";

const patch = init([
  // Init patch function with chosen modules
  classModule, // makes it easy to toggle classes
  propsModule, // for setting properties on DOM elements
  styleModule, // handles styling on elements with support for animations
  eventListenersModule, // attaches event listeners
]);

const container = document.getElementById("container");

const vnode = h("div#container.two.classes", { on: { click: function () { } } }, [
  h("span", { style: { fontWeight: "bold" } }, "This is bold"),
  " and this is just normal text",
  h("a", { props: { href: "/foo" } }, "I'll take you places!"),
]);
// Patch into empty DOM element – this modifies the DOM as a side effect
patch(container, vnode);

const newVnode = h(
  "div#container.two.classes",
  { on: { click: function () { } } },
  [
    h(
      "span",
      { style: { fontWeight: "normal", fontStyle: "italic" } },
      "This is now italic type"
    ),
    " and this is still just normal text",
    h("a", { props: { href: "/bar" } }, "I'll take you places!"),
  ]
);
// Second `patch` invocation
patch(vnode, newVnode); // Snabbdom efficiently updates the old view to the new state

在这里插入图片描述

# 3. h函数的介绍与使用

# 3.1 介绍

用来产生虚拟节点(vnode) 在这里插入图片描述 虚拟节点vnode的属性

{
	children: undefined// 子元素 数组
	data: {} // 属性、样式、key
	elm: undefined // 对应的真正的dom节点(对象),undefined表示节点还没有上dom树
	key: // 唯一标识
	sel: "" // 选择器
	text: "" // 文本内容
}

# 3.2 使用h函数 创建虚拟节点

// 创建虚拟节点
var myVnode1 = h('a', { props: { href: 'https://www.baidu.com' } }, 'YK菌')
console.log(myVnode1)

在这里插入图片描述

# 3.3 使用patch函数 将虚拟节点上DOM树

// 创建patch函数
const patch = init([
  classModule,
  propsModule,
  styleModule,
  eventListenersModule,
]);

// 创建虚拟节点
var myVnode1 = h(
  "a",
  { props: { href: "https://www.baidu.com", target: "_blank" } },
  "YK菌"
);

// 让虚拟节点上树
let container = document.getElementById("container");
patch(container, myVnode1);

在这里插入图片描述

# 3.4 h函数嵌套使用,得到虚拟DOM树(重要)

在这里插入图片描述

const myVnode3 = h('ul', [
  h('li', '苹果'),
  h('li', '香蕉'),
  h('li', '西瓜'),
  h('li', '番茄'),
])

// 让虚拟节点上树
let container = document.getElementById("container");
patch(container, myVnode3);

在这里插入图片描述

const myVnode3 = h('ul', [
  h('li', '苹果'),
  h('li', [
    h('div', [
      h('p', '香蕉'),
      h('p', '草莓')
    ])
  ]),
  h('li', h('span','西瓜')),
  h('li', '番茄'),
])

在这里插入图片描述 在这里插入图片描述

# 4. 手写h函数

# vnode.js

将传入的参数组合成对象返回

/**
 * 产生虚拟节点
 * 将传入的参数组合成对象返回
 * @param {string} sel 选择器
 * @param {object} data 属性、样式
 * @param {Array} children 子元素
 * @param {string|number} text 文本内容
 * @param {object} elm 对应的真正的dom节点(对象),undefined表示节点还没有上dom树
 * @returns 
 */
export default function(sel, data, children, text, elm) {
  const key = data.key;
  return { sel, data, children, text, elm, key };
}

# h.js

产生虚拟DOM树,返回的是一个对象

import vnode from "./vnode";
/**
 * 产生虚拟DOM树,返回的一个对象
 * 低配版本的h函数,这个函数必须接受三个参数,缺一不可
 * @param {*} sel
 * @param {*} data
 * @param {*} c
 * 调用只有三种形态 文字、数组、h函数
 * ① h('div', {}, '文字')
 * ② h('div', {}, [])
 * ③ h('div', {}, h())
 */
export default function (sel, data, c) {
  // 检查参数个数
  if (arguments.length !== 3) {
    throw new Error("请传且只传入三个参数!");
  }
  // 检查第三个参数 c 的类型
  if (typeof c === "string" || typeof c === "number") {
    // 说明现在是 ① 文字
    return vnode(sel, data, undefined, c, undefined);
  } else if (Array.isArray(c)) {
    // 说明是 ② 数组
    let children = [];
    // 遍历 c 数组
    for (let item of c) {
      if (!(typeof item === "object" && item.hasOwnProperty("sel"))) {
        throw new Error("传入的数组有不是h函数的项");
      }
      // 不用执行item, 只要收集数组中的每一个对象
      children.push(item);
    }
    return vnode(sel, data, children, undefined, undefined);
  } else if (typeof c === "object" && c.hasOwnProperty("sel")) {
    // 说明是 ③ h函数 是一个对象(h函数返回值是一个对象)放到children数组中就行了
    let children = [c];
    return vnode(sel, data, children, undefined, undefined);
  } else {
    throw new Error("传入的参数类型不对!");
  }
}

# index.js

import h from "./my_snabbdom/h";

const myVnode1 = h("div", {}, [
  h("p", {}, "嘻嘻"),
  h("p", {}, "哈哈"),
  h("p", {}, h('span', {}, '呵呵')),
]);
console.log(myVnode1);

# 效果展示

在这里插入图片描述

# 5. 手写diff算法准备

# 5.1 diff算法原理

最小量更新,key很关键。key是这个节点的唯一标识,告诉diff算法,在更改前后它们是同一个DOM节点。

只是同一个虚拟节点,才进行精细化比较(往ul中的 li 添加 li),否则就是暴力删除旧的、插入新的(ul中的li 换到在 ol 中去)

问题: 如何定义是同一个虚拟节点 答:选择器相同且key相同

只进行同层比较,不会进行跨层比较。即使是同一片 虚拟节点,但是跨层了,diff就是暴力删除旧的,然后插入新的

在这里插入图片描述

在这里插入图片描述

# 5.2 手写diff预备

在这里插入图片描述

# 5.2.1 源码中如何定义“同一个节点”

在这里插入图片描述

# 5.2.2 源码中创建子节点,需要递归

在这里插入图片描述

# 6. 手写diff——首次上DOM树patch(container, myVnode1)

# 6.0 DOM 预备知识

# 6.0.1 Node.insertBefore()

var insertedNode = parentNode.insertBefore(newNode, referenceNode);

insertedNode :被插入节点(newNode) parentNode :新插入节点的父节点 newNode :用于插入的节点 referenceNodenewNode 将要插在这个节点之前 在当前节点下增加一个子节点 Node,并使该子节点位于参考节点的前面。

# 6.0.2 Node.appendChild()

element.appendChild(aChild)

将一个节点附加到指定父节点的子节点列表的末尾处。 如果将被插入的节点已经存在于当前文档的文档树中,那么 appendChild() 只会将它从原先的位置移动到新的位置(不需要事先移除要移动的节点)。

# 6.0.3 Element.tagName

返回当前元素的标签名

elementName = element.tagName

elementName 是一个字符串,包含了element元素的标签名. 在HTML文档中, tagName会返回其大写形式

# 6.0.4 Node.removeChild

从DOM中删除一个子节点。返回删除的节点

let oldChild = node.removeChild(child);

//OR

element.removeChild(child);

child 是要移除的那个子节点. node 是child的父节点. oldChild保存对删除的子节点的引用. oldChild === child.

# 6.0.5 document.createElement

var element = document.createElement(tagName[, options]);

tagName:指定要创建元素类型的字符串, 创建元素时的 nodeName 使用 tagName 的值为初始化,该方法不允许使用限定名称(如:"html:a"),在 HTML 文档上调用 createElement() 方法创建元素之前会将tagName 转化成小写,在 Firefox、Opera 和 Chrome 内核中,createElement(null) 等同于 createElement("null") 返回 新建的元素(Element)

# 6.1 patch.js

import vnode from "./vnode";
import createElement from "./createElement";

export default function (oldVnode, newVnode) {
  // 判断传入的第一个参数是 DOM节点 还是 虚拟节点
  if (oldVnode.sel == "" || oldVnode.sel === undefined) {
    // 说明oldVnode是DOM节点,此时要包装成虚拟节点
    oldVnode = vnode(
      oldVnode.tagName.toLowerCase(), // sel
      {}, // data
      [], // children
      undefined, // text
      oldVnode // elm
    );
  }
  // 判断 oldVnode 和 newVnode 是不是同一个节点
  if (oldVnode.key === newVnode.key && oldVnode.sel === newVnode.sel) {
    console.log("是同一个节点,需要精细化比较");
  } else {
    console.log("不是同一个节点,暴力 插入新节点,删除旧节点");
    // 创建 新虚拟节点 为 DOM节点
    // 要操作DOM,所以都要转换成 DOM节点
    let newVnodeElm = createElement(newVnode);
    let oldVnodeElm = oldVnode.elm;
    // 插入 新节点 到 旧节点 之前
    if (newVnodeElm) {
      // 判断newVnodeElm是存在的 在旧节点之前插入新节点
      oldVnodeElm.parentNode.insertBefore(newVnodeElm, oldVnodeElm);
    }
    // 删除旧节点
    oldVnodeElm.parentNode.removeChild(oldVnodeElm);
  }
}

# 6.2 createElement.js

创建节点。将vnode虚拟节点创建为DOM节点

/**
 * 创建节点。将vnode虚拟节点创建为DOM节点
 * 是孤儿节点,不进行插入操作
 * @param {object} vnode
 */
export default function createElement(vnode) {
  // 根据虚拟节点sel选择器属性 创建一个DOM节点,这个节点现在是孤儿节点
  let domNode = document.createElement(vnode.sel);
  // 判断是有子节点还是有文本
  if (
    vnode.text !== "" &&
    (vnode.children === undefined || vnode.children.length === 0)
  ) {
    // 说明没有子节点,内部是文本
    domNode.innerText = vnode.text;
  } else if (Array.isArray(vnode.children) && vnode.children.length > 0) {
    // 说明内部是子节点,需要递归创建节点 
    // 遍历数组
    for (let ch of vnode.children) {
      // 递归调用 创建出它的DOM,一旦调用createElement意味着创建出DOM了。并且它的elm属性指向了创建出的dom,但是没有上树,是一个孤儿节点
      let chDOM = createElement(ch); // 得到 子节点 表示的 DOM节点 递归最后返回的一定是文本节点
      console.log(ch);
      // 文本节点 上domNode树
      domNode.appendChild(chDOM);
    }
  }
  // 补充虚拟节点的elm属性
  vnode.elm = domNode;
  // 返回domNode DOM对象
  return domNode;
}

# 6.3 index.js

import h from "./my_snabbdom/h";
import patch from "./my_snabbdom/patch";

let container = document.getElementById("container");
let btn = document.getElementById("btn");

// const myVnode1 = h("h1", {}, "你好");

const myVnode1 = h("ul", {}, [
  h("li", {}, "A"),
  h("li", {}, "B"),
  h("li", {}, "C"),
  h("li", {}, "D"),
]);
// 上树
patch(container, myVnode1);

# 6.4 展示效果

在这里插入图片描述

# 7. 处理新旧节点 是同一个节点 的情况

# 7.1 分析

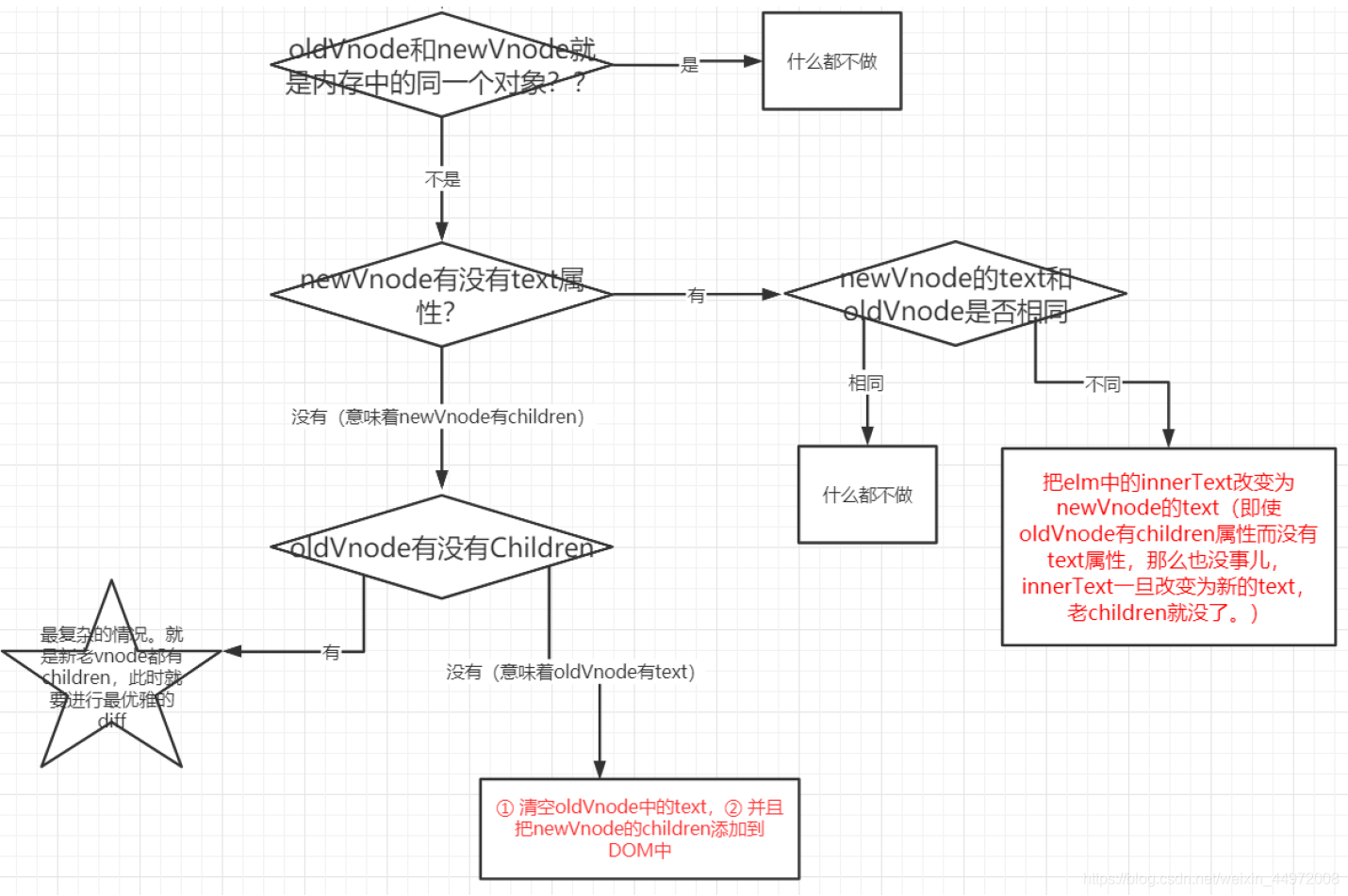
在这里插入图片描述

# 7.2 实现 新旧节点text不同情况

# 7.2.1 patch.js

// 判断 oldVnode 和 newVnode 是不是同一个节点
if (oldVnode.key === newVnode.key && oldVnode.sel === newVnode.sel) {
  console.log("是同一个节点,需要精细化比较");
  patchVnode(oldVnode, newVnode);
}

# 7.2.3 patchVnode.js

export default function patchVnode(oldVnode, newVnode) {
  // 1. 判断新旧 vnode 是否是同一个对象
  if (oldVnode === newVnode) return;
  // 2. 判断 newVndoe 有没有 text 属性
  if (
    newVnode.text !== undefined &&
    (newVnode.children === undefined || newVnode.children.length === 0)
  ) {
    // newVnode 有 text 属性
    // 2.1 判断 newVnode 与 oldVnode 的 text 属性是否相同
    if (newVnode.text !== oldVnode.text) {
      // 如果newVnode中的text和oldVnode的text不同,那么直接让新text写入老elm中即可。
      // 如果oldVnode中是children,也会立即消失
      oldVnode.elm.innerText = newVnode.text;
    }
  } else {
    // newVnode 没有text属性 有children属性
    // 2.2 判断 oldVnode 有没有 children 属性
    if (oldVnode.children !== undefined && oldVnode.children.length > 0) {
      // oldVnode有children属性 最复杂的情况,新老节点都有children
 
    } else {
      // oldVnode没有children属性 说明有text;  newVnode有children属性
      // 清空oldVnode的内容
      oldVnode.elm.innerHTML = "";
      // 遍历新的vnode虚拟节点的子节点,创建DOM,上树
      for (let ch of newVnode.children) {
        let chDOM = createElement(ch);
        oldVnode.elm.appendChild(chDOM);
      }
    }
  }
}

# 7.2.2 index.js

import h from "./my_snabbdom/h";
import patch from "./my_snabbdom/patch";

let container = document.getElementById("container");
let btn = document.getElementById("btn");

const myVnode1 = h("h1", {}, "你好");

// 上树
patch(container, myVnode1);

const myVnode2 = h("ul", {}, [
  h("li", {}, "A"),
  h("li", {}, "B"),
  h("li", {}, "C"),
  h("li", {}, "D"),
]);

btn.onclick = function () {
  patch(myVnode1, myVnode2);
}

# 7.3 展示

在这里插入图片描述

# 8. 分析 diff算法 更新子节点操作(重要)

这里老师ppt有问题,③应该不是新前而是新后 在这里插入图片描述 在这里插入图片描述

# 8.1 循环四种命中查找

# 1. 比较 ① 新前newStart 与 旧前oldStart

如果命中①了,patch之后就移动头指针 newStart++ oldStart++ 在这里插入图片描述

if (checkSameVnode(oldStartVnode, newStartVnode)) {
    // 新前与旧前
    console.log(" ①1 新前与旧前 命中");
    // 精细化比较两个节点 oldStartVnode现在和newStartVnode一样了
    patchVnode(oldStartVnode, newStartVnode);
    // 移动指针,改变指针指向的节点,这表示这两个节点都处理(比较)完了
    oldStartVnode = oldCh[++oldStartIdx];
    newStartVnode = newCh[++newStartIdx];
}

如果没命中就接着比较下一种情况

# 2. 比较 ② 新后newEnd 与 旧后 oldEnd

如果命中②了,patch后就移动尾指针 newEnd-- oldEnd-- 在这里插入图片描述

if (checkSameVnode(oldEndVnode, newEndVnode)) {
    patchVnode(oldEndVnode, newEndVnode);
    oldEndVnode = oldCh[--oldEndIdx];
    newEndVnode = newCh[--newEndIdx];
}

如果没命中就接着比较下一种情况

# 3. 比较 ③ 新后newEnd 与 旧前oldStart

如果命中③了,将 新后newEnd 指向的节点移动到 旧后oldEnd 之后 在这里插入图片描述

if (checkSameVnode(oldStartVnode, newEndVnode)) {
    // 新后与旧前
    console.log(" ③3 新后与旧前 命中");
    patchVnode(oldStartVnode, newEndVnode);
    // 当③新后与旧前命中的时候,此时要移动节点。移动 新后(旧前) 指向的这个节点到老节点的 旧后的后面
    // 移动节点:只要插入一个已经在DOM树上 的节点,就会被移动
    parentElm.insertBefore(oldStartVnode.elm, oldEndVnode.elm.nextSibling);
    oldStartVnode = oldCh[++oldStartIdx];
    newEndVnode = newCh[--newEndIdx];
}

# 命中③复杂情况举例——倒序

在这里插入图片描述

如果没命中就接着比较下一种情况

# 4. 比较 ④ 新前newStart 与 旧后oldEnd

如果命中④了,将 新前newStart 指向的节点,移动到 旧前oldStart 之前 在这里插入图片描述

if (checkSameVnode(oldEndVnode, newStartVnode)) {
    // 新前与旧后
    console.log(" ④4 新前与旧后 命中");
    patchVnode(oldEndVnode, newStartVnode);
    // 当④新前与旧后命中的时候,此时要移动节点。移动 新前(旧后) 指向的这个节点到老节点的 旧前的前面
    // 移动节点:只要插入一个已经在DOM树上的节点,就会被移动
    parentElm.insertBefore(oldEndVnode.elm, oldStartVnode.elm);
    oldEndVnode = oldCh[--oldEndIdx];
    newStartVnode = newCh[++newStartIdx];
}

如果没命中就表示四种情况都没有命中

# 5. 四种都没命中 遍历oldVnode中的key

找到了就 移动位置 移动指针newStart++ 在这里插入图片描述 没找的就是新节点,直接插入所有未处理旧节点之前

// 四种都没有匹配到,都没有命中
console.log("四种都没有命中");
// 寻找 keyMap 一个映射对象, 就不用每次都遍历old对象了
if (!keyMap) {
  keyMap = {};
  // 记录oldVnode中的节点出现的key
  // 从oldStartIdx开始到oldEndIdx结束,创建keyMap
  for (let i = oldStartIdx; i <= oldEndIdx; i++) {
    const key = oldCh[i].key;
    if (key !== undefined) {
      keyMap[key] = i;
    }
  }
}
console.log(keyMap);
// 寻找当前项(newStartIdx)在keyMap中映射的序号
const idxInOld = keyMap[newStartVnode.key];
if (idxInOld === undefined) {
  // 如果 idxInOld 是 undefined 说明是全新的项,要插入
  // 被加入的项(就是newStartVnode这项)现不是真正的DOM节点
  parentElm.insertBefore(createElement(newStartVnode), oldStartVnode.elm);
} else {
  // 说明不是全新的项,要移动
  const elmToMove = oldCh[idxInOld];
  patchVnode(elmToMove, newStartVnode);
  // 把这项设置为undefined,表示我已经处理完这项了
  oldCh[idxInOld] = undefined;
  // 移动,调用insertBefore也可以实现移动。
  parentElm.insertBefore(elmToMove.elm, oldStartVnode.elm);
}

// newStartIdx++;
newStartVnode = newCh[++newStartIdx];

# 8.2 循环结束

结束后

  1. newVnode中还有剩余 新节点中剩余的都 插入 旧节点oldEnd后面 或 oldStart之前 在这里插入图片描述 在这里插入图片描述
  2. oldVnode中还有剩余节点 在这里插入图片描述 在这里插入图片描述 在这里插入图片描述
// 循环结束
if (newStartIdx <= newEndIdx) {
  // 说明newVndoe还有剩余节点没有处理,所以要添加这些节点
  for (let i = newStartIdx; i <= newEndIdx; i++) {
    // insertBefore方法可以自动识别null,如果是null就会自动排到队尾,和appendChild一致
    parentElm.insertBefore(createElement(newCh[i]), oldCh[oldStartIdx].elm);
  }
} else if (oldStartIdx <= oldEndIdx) {
  // 说明oldVnode还有剩余节点没有处理,所以要删除这些节点
  for (let i = oldStartIdx; i <= oldEndIdx; i++) {
    if (oldCh[i]) {
      parentElm.removeChild(oldCh[i].elm);
    }
  }
}

# 9. 手写diff更新子节点操作

# patchVnode.js

// 2.2 判断 oldVnode 有没有 children 属性
if (oldVnode.children !== undefined && oldVnode.children.length > 0) {
  // oldVnode有children属性 最复杂的情况,新老节点都有children
  updateChildren(oldVnode.elm, oldVnode.children, newVnode.children);
}

# updateChildren.js

import createElement from "./createElement";
import patchVnode from "./patchVnode";
/**
 * 
 * @param {object} parentElm Dom节点
 * @param {Array} oldCh oldVnode的子节点数组
 * @param {Array} newCh newVnode的子节点数组
 */
export default function updateChildren(parentElm, oldCh, newCh) {
  console.log("updateChildren()");
  console.log(oldCh, newCh);

  // 四个指针
  // 旧前
  let oldStartIdx = 0;
  // 新前
  let newStartIdx = 0;
  // 旧后
  let oldEndIdx = oldCh.length - 1;
  // 新后
  let newEndIdx = newCh.length - 1;

  // 指针指向的四个节点
  // 旧前节点
  let oldStartVnode = oldCh[0];
  // 旧后节点
  let oldEndVnode = oldCh[oldEndIdx];
  // 新前节点
  let newStartVnode = newCh[0];
  // 新后节点
  let newEndVnode = newCh[newEndIdx];

  let keyMap = null;

  while (oldStartIdx <= oldEndIdx && newStartIdx <= newEndIdx) {
    console.log("**循环中**");
    // 首先应该不是判断四种命中,而是略过已经加了undefined标记的项
    if (oldStartVnode === null || oldCh[oldStartIdx] === undefined) {
      oldStartVnode = oldCh[++oldStartIdx];
    } else if (oldEndVnode === null || oldCh[oldEndIdx] === undefined) {
      oldEndVnode = oldCh[--oldEndIdx];
    } else if (newStartVnode === null || newCh[newStartIdx] === undefined) {
      newStartVnode = newCh[++newStartIdx];
    } else if (newEndVnode === null || newCh[newEndIdx] === undefined) {
      newEndVnode = newCh[--newEndIdx];
    } else if (checkSameVnode(oldStartVnode, newStartVnode)) {
      // 新前与旧前
      console.log(" ①1 新前与旧前 命中");
      // 精细化比较两个节点 oldStartVnode现在和newStartVnode一样了
      patchVnode(oldStartVnode, newStartVnode);
      // 移动指针,改变指针指向的节点,这表示这两个节点都处理(比较)完了
      oldStartVnode = oldCh[++oldStartIdx];
      newStartVnode = newCh[++newStartIdx];
    } else if (checkSameVnode(oldEndVnode, newEndVnode)) {
      // 新后与旧后
      console.log(" ②2 新后与旧后 命中");
      patchVnode(oldEndVnode, newEndVnode);
      oldEndVnode = oldCh[--oldEndIdx];
      newEndVnode = newCh[--newEndIdx];
    } else if (checkSameVnode(oldStartVnode, newEndVnode)) {
      // 新后与旧前
      console.log(" ③3 新后与旧前 命中");
      patchVnode(oldStartVnode, newEndVnode);
      // 当③新后与旧前命中的时候,此时要移动节点。移动 新后(旧前) 指向的这个节点到老节点的 旧后的后面
      // 移动节点:只要插入一个已经在DOM树上 的节点,就会被移动
      parentElm.insertBefore(oldStartVnode.elm, oldEndVnode.elm.nextSibling);
      oldStartVnode = oldCh[++oldStartIdx];
      newEndVnode = newCh[--newEndIdx];
    } else if (checkSameVnode(oldEndVnode, newStartVnode)) {
      // 新前与旧后
      console.log(" ④4 新前与旧后 命中");
      patchVnode(oldEndVnode, newStartVnode);
      // 当④新前与旧后命中的时候,此时要移动节点。移动 新前(旧后) 指向的这个节点到老节点的 旧前的前面
      // 移动节点:只要插入一个已经在DOM树上的节点,就会被移动
      parentElm.insertBefore(oldEndVnode.elm, oldStartVnode.elm);
      oldEndVnode = oldCh[--oldEndIdx];
      newStartVnode = newCh[++newStartIdx];
    } else {
      // 四种都没有匹配到,都没有命中
      console.log("四种都没有命中");
      // 寻找 keyMap 一个映射对象, 就不用每次都遍历old对象了
      if (!keyMap) {
        keyMap = {};
        // 记录oldVnode中的节点出现的key
        // 从oldStartIdx开始到oldEndIdx结束,创建keyMap
        for (let i = oldStartIdx; i <= oldEndIdx; i++) {
          const key = oldCh[i].key;
          if (key !== undefined) {
            keyMap[key] = i;
          }
        }
      }
      console.log(keyMap);
      // 寻找当前项(newStartIdx)在keyMap中映射的序号
      const idxInOld = keyMap[newStartVnode.key];
      if (idxInOld === undefined) {
        // 如果 idxInOld 是 undefined 说明是全新的项,要插入
        // 被加入的项(就是newStartVnode这项)现不是真正的DOM节点
        parentElm.insertBefore(createElement(newStartVnode), oldStartVnode.elm);
      } else {
        // 说明不是全新的项,要移动
        const elmToMove = oldCh[idxInOld];
        patchVnode(elmToMove, newStartVnode);
        // 把这项设置为undefined,表示我已经处理完这项了
        oldCh[idxInOld] = undefined;
        // 移动,调用insertBefore也可以实现移动。
        parentElm.insertBefore(elmToMove.elm, oldStartVnode.elm);
      }

      // newStartIdx++;
      newStartVnode = newCh[++newStartIdx];
    }
  }
  // 循环结束
  if (newStartIdx <= newEndIdx) {
    // 说明newVndoe还有剩余节点没有处理,所以要添加这些节点
    // // 插入的标杆
    // const before =
    //   newCh[newEndIdx + 1] === null ? null : newCh[newEndIdx + 1].elm;
    for (let i = newStartIdx; i <= newEndIdx; i++) {
      // insertBefore方法可以自动识别null,如果是null就会自动排到队尾,和appendChild一致
      parentElm.insertBefore(createElement(newCh[i]), oldCh[oldStartIdx].elm);
    }
  } else if (oldStartIdx <= oldEndIdx) {
    // 说明oldVnode还有剩余节点没有处理,所以要删除这些节点
    for (let i = oldStartIdx; i <= oldEndIdx; i++) {
      if (oldCh[i]) {
        parentElm.removeChild(oldCh[i].elm);
      }
    }
  }
}

// 判断是否是同一个节点
function checkSameVnode(a, b) {
  return a.sel === b.sel && a.key === b.key;
}

源码链接 https://gitee.com/ykang2020/vue_learn (opens new window)

在这里插入图片描述

上次更新: 2022/4/13 12:52:30